(회고에서 다루겠지만) 정보처리기사 필기 시험을 준비하면서 소프트웨어 개발방법론에 대한 이론적인 부분을 학습했고, 별도로 서적을 찾아보며 웹 기획에 대한 부분을 학습했고 이를 어설프게라도 팀 프로젝트에 적용하고자 했다. 이 말인즉, 학원 훈련 과정에는 웹 기획에 대한 이론과 실습, 개발방법론에 대한 이론이 배제되어 있었다는 뜻이다. 사실상 웹 개발 실습만을 배운 상태에서 기획/개발 전반을 헤쳐나가야 한다니 처음에 정말 막막했다. 스스로 공부하는 것은 문제가 되지 않았으나, 절대적으로 시간이 부족했다...
어쩌면 현업에서 진행하는 방식과 다소 차이가 있거나 부족한 부분도 많을 것 같다. 그치만 각 다이어그램을 공부하고 작성하면서 배운 점도 많기 때문에, 이 글을 쓰는 지금은 다음 프로젝트를 더 잘해낼 수 있지 않을까 하는 기대나 설렘만 남기려 한다.🌱
목차
1. 유스케이스 다이어그램
1.1 주요 기능(일반 돌봄)
1.2 부모 입장
1.3 시터 입장
1.4 관리자 입장
2. 시퀀스 다이어그램
3. 클래스 다이어그램
4. 플로우 차트
📌 UML(Unified Modeling Language)이란?
- 시스템 표준 모델링 언어.
- 시각화, 명세화, 구축, 문서화 등의 기능을 가지며,
- 프로세스 및 관리 시스템에 대한 이해와 복잡한 추론이 필요한 프로젝트를 현실적으로 정리.
- 기획자 제작: 유스케이스 다이어그램, 액티비티 다이어그램 등
- 개발자 제작: 클래스 다이어그램, 시퀀스 다이어그램, 스테이트차트 다이어그램 등
⇒ 모든 다이어그램을 제작하기에는 시간이 많이 걸리니, 이 중 하나를 기반으로 진행해도 충분!
1. 유스케이스 다이어그램
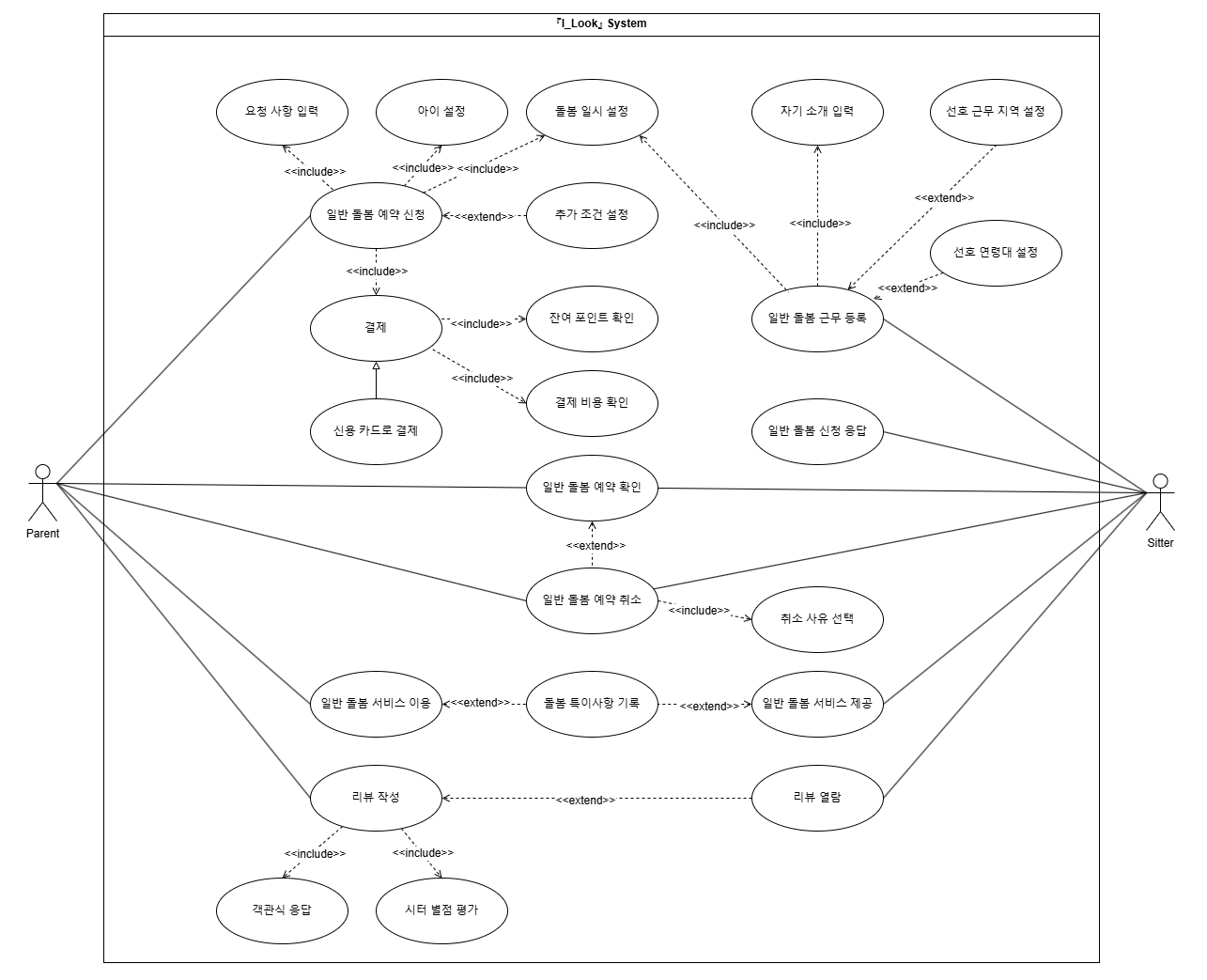
보통 유스케이스 다이어그램의 경우 주요 기능을 중심으로 작성하기 때문에, 하나의 유스케이스 다이어그램에 여러 액터(Actor)가 등장한다. 아래 "1.1 주요 기능(일반 돌봄)"이 여기에 해당한다.
우리 팀 프로젝트의 경우, 최종 결과물에서 각 액터별 페이지가 존재할 예정이기 때문에 각 액터 입장에서의 유스케이스 다이어그램도 함께 작성했다. 아래 "1.2 부모 입장", "1.3 시터 입장", "1.4 관리자 입장"이 여기에 해당한다.
유스케이스 다이어그램을 비롯해 아래 다이어그램을 위해 사용한 Tool은 Drow.io이며, 무료로 사용이 가능하고 (비록 화려한 기능은 없지만) 심플하기 때문에 사용하기 쉽다는 장점이 있는 Tool이다.
1.1 주요 기능(일반 돌봄)

1.2 부모 입장

1.3 시터 입장

1.4 관리자 입장

2.시퀀스 다이어그램

3. 클래스 다이어그램

4. 플로우 차트

'Sist > Final Projet : I_Look' 카테고리의 다른 글
| [Java Web Application] 파이널 프로젝트 Ⅵ. 기능 추가 구현 - 1차 필터 신청 날짜 제한 (Flatpickr 라이브러리 활용) (1) | 2025.05.16 |
|---|---|
| [Java Wep Application] 파이널 프로젝트 Ⅴ. 프로젝트 결과물 (2) | 2025.05.14 |
| [Java Wep Application] 파이널 프로젝트 Ⅳ. DB 논리/물리 설계 (1) | 2025.05.13 |
| [Java Wep Application] 파이널 프로젝트 Ⅲ. 화면 레이아웃 구성(스토리보드/UI 설계) (0) | 2025.05.13 |
| [Java Wep Application] 파이널 프로젝트 Ⅰ. 기획 (0) | 2025.05.13 |